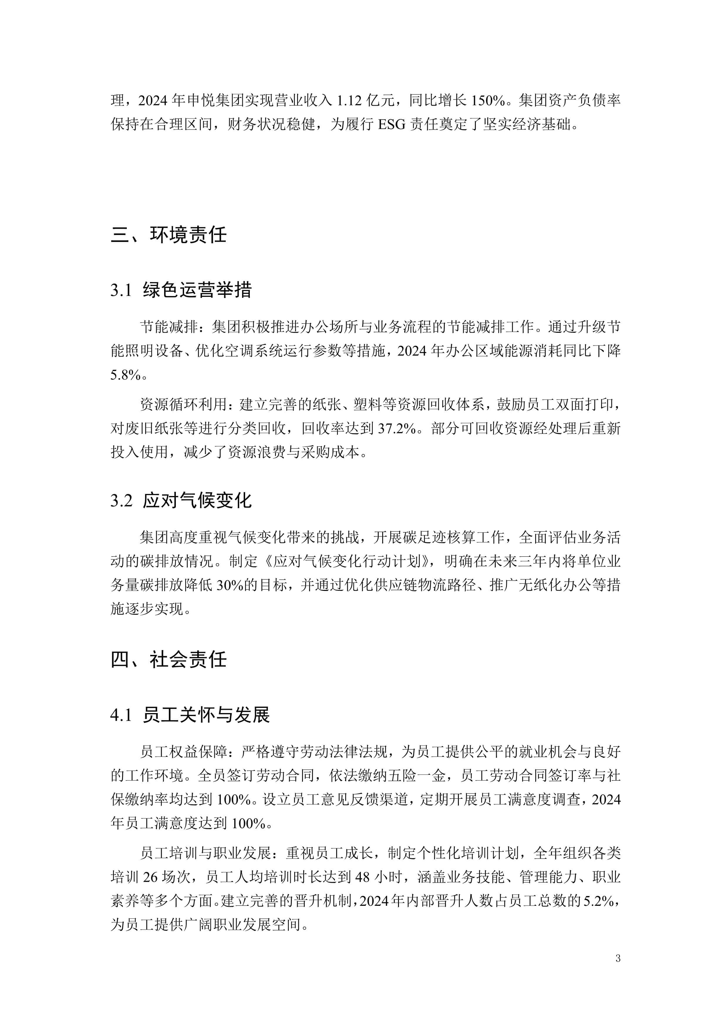
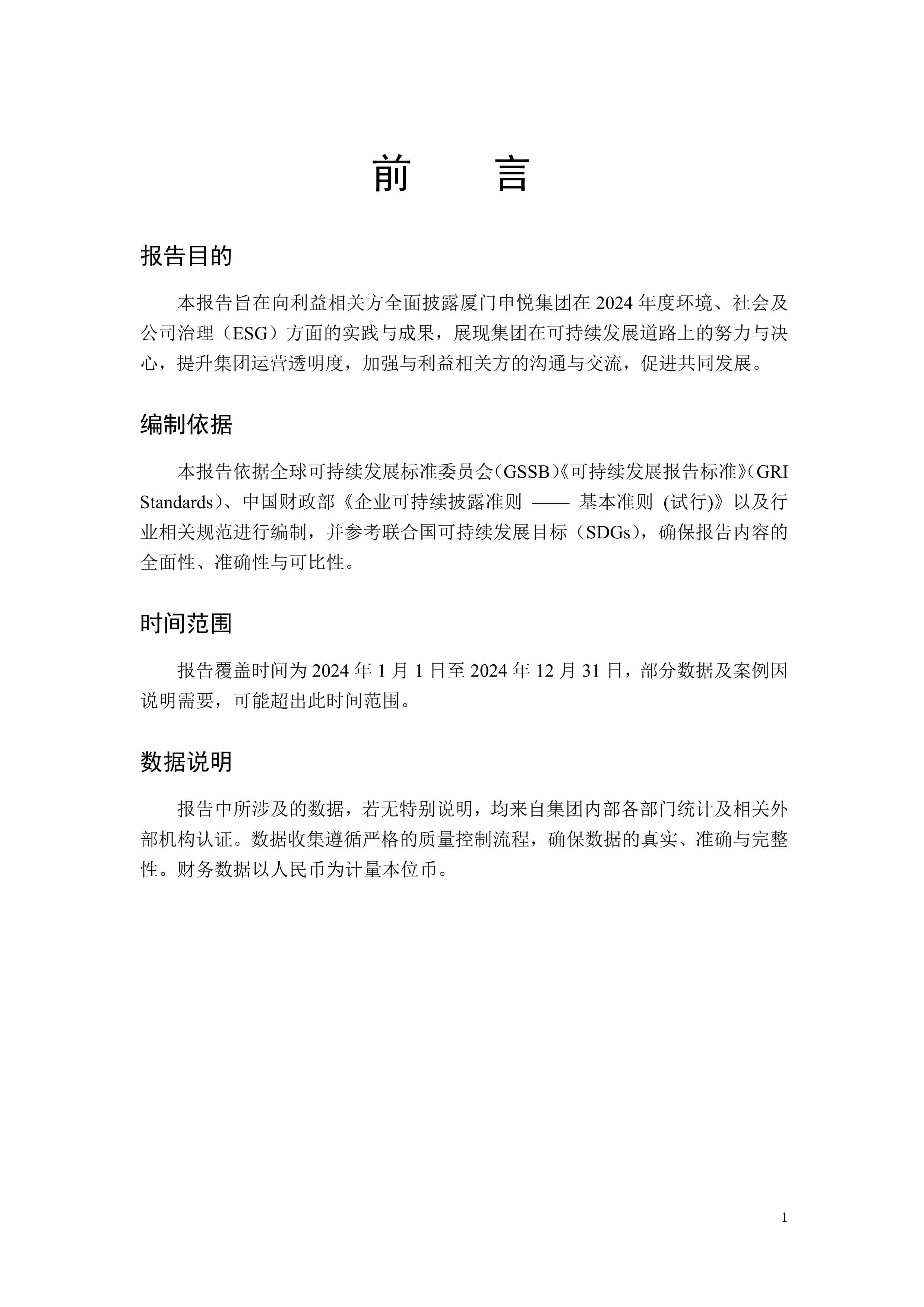
厦门申悦关务科技集团正式发布2024年度ESG报告
发表时间:2025-08-18     阅读次数:     字体:【

厦门申悦关务科技集团2024年度ESG报告编排01.jpg厦门申悦关务科技集团2024年度ESG报告编排02.jpg厦门申悦关务科技集团2024年度ESG报告编排03.jpg厦门申悦关务科技集团2024年度ESG报告编排04.jpg厦门申悦关务科技集团2024年度ESG报告编排05.jpg厦门申悦关务科技集团2024年度ESG报告编排06.jpg厦门申悦关务科技集团2024年度ESG报告编排07.jpg

 
上一篇:中秋情暖人心|申悦集团董事长 李韪先生 以行动践行孝老爱亲传统美德
下一篇:没有了